主营产品:生活废水一体化设备、农村一体化生活污水处理成套设备
  • 技术文章ARTICLE

    您当前的位置:首页 > 技术文章 > 活性污泥异常性状的分析及诊断你需要了解一下

    活性污泥异常性状的分析及诊断你需要了解一下

    发布时间: 2021-10-12  点击次数: 2456次

    活性污泥异常性状的分析及诊断你需要了解一下

    在活性污泥系统中,污泥的重要性占据了很重要的地位,学会通过污泥的异常来判断系统的运行状况,是一线污水从业人员需要具备的知识!

    天津市众迈环保设备科技有限公司位于环渤海地区的经济中心——天津。本公司是一家集研发、生产、销售水处理设备、环保净化设备于一体的综合生产型企业。设备在销往全国各地的同时也出口多个国家并得到客户好评

    公司主营产品有:含油污泥无害化处理装置、地埋式一体化污水处理设备、气浮机、医用污水处理设备、臭氧消毒柜、二氧化氯发生器、板框压滤机、饮用水消毒设备、加药装置等各种环保产品。

    公司的污水处理设备在饮用水、市政污水、医院污水、生活污水、机场污水、高速公路污水、景区污水、食品厂、工业循环冷却水、中水回用等不同领域得到广泛应用。

    公司拥有一批优秀的科研技术及管理专业人才,可以针对不同客户的要求,提供不同的解决方案。可以向客户提供优质的成品,也可以按照客户的需求,提供系统设计,技术方案,定制专用设备,工程实施,售后等服务。

    天津市众迈环保设备科技有限公司本着“科技兴企、人才兴企"经营理念和“质量为先、诚信为本"的企业宗旨,服务于社会,回报于社会,尽心尽力做好环保事业

    一、污水处理运行状态的观察

    1、二沉池观察污泥状态:主要观察二沉池泥面高低、上清液透明程度,有无漂泥,漂泥粒大小等。上清液清澈透明­----运行正常,污泥状态良好;上清液混浊­----负荷高,污泥对有机物氧化、分解不*;泥面上升­----污泥膨胀,污泥沉降性差;污泥成层上浮­----污泥中毒;大块污泥上浮­----沉淀池局部厌氧,导致污泥fubai;细小污泥漂浮­----水温过高、C/N不适、营养不足等原因导致污泥解絮。

      2、曝气池观察:曝气池全面积内应为均匀细气泡翻腾,污泥负荷适当。运行正常时,泡沫量少,泡沫外呈新鲜乳白色泡沫。曝气池中有成团气泡上升,表明液面下有曝气管或气孔堵塞;液面翻腾不均匀,说明有死角;污泥负荷高,水质差,泡沫多;泡沫呈白色,且数量多,说明水中洗涤剂多;泡沫呈茶色、灰色说明泥龄长或污泥被打破吸附在泡沫上,应增加排泥;泡沫呈其它颜色,水中有染料类物质或发色物污染;负荷过高,有机物分解不*,气泡较粘,不易破碎。

      3、污泥观察:生化处理中除要求污泥有很强的“活性“,除具有很强氧化分解有机物能力外,还要求有良好沉降凝聚性能,使水经二沉池后*进行“泥"(污泥)“水"(出水)分离。

      (1)污泥沉降性SV30是指曝气池混合液静止30min后污泥所占体积,体积少,沉降性好,城市污水厂SV30常在15-30%之间。污泥沉降性能与絮粒直径大小有关,直径大沉降性好,反之亦然。污泥沉降性还与污泥中丝状菌数量有关,数量多沉降性差,数量少沉降性好。

      (2)污泥沉降性能还与其它几个指标有关,它们是污泥体积指数(SVI),混合液悬浮物浓度(MLSS)、混合液挥发性悬浮浓度(MLVSS)、出水悬浮物(ESS)等。

      (3)测定水质指标来指导运行:BOD/COD之值是衡量生化性重要指标,BOD/COD≥0.25表示可生化性好,BOD/COD≤0.1表示生化性差。进出水BOD/COD变化不大,BOD也高,表示系统运行不正常;反之,出水的BOD/COD比进水BOD/COD下降快,说明运行正常。出水悬浮物(ESS)高,ESS≥30mg/l时则表示污泥沉降性不好,应找原因纠正,ESS≤30mg/l则表示污泥沉降性能良好。

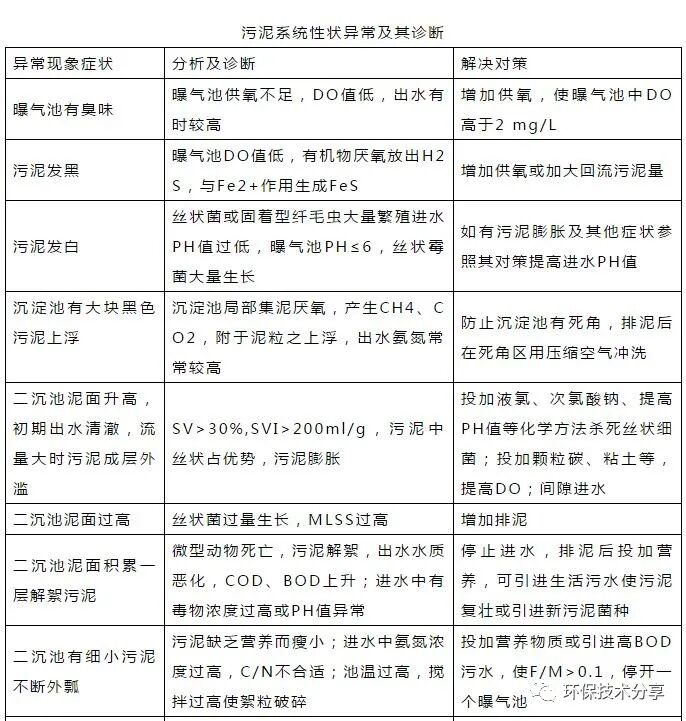
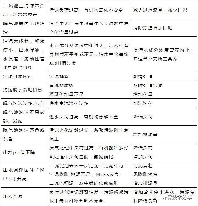
      二、污泥系统性状异常的诊断

    图片

    图片

    图片


产品中心 Products